
请您务必注意参保缴费时间段
更多详情参看

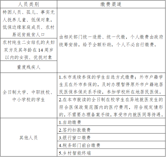
参保缴费指南

☑本市行政区域内就读的非本市户籍全日制在校学生、学龄前儿童;

方式一:微信小程序“粤医保”缴费
打开“粤医保”小程序→医保电子凭证登录验证→业务办理→“城乡居民在线缴费”→“城乡居民保险清缴”→选择参保地→选择“险种”(城乡居民医疗保险)→选择“缴费类型”(“本人缴费”或“代他人缴费”)→输入“户籍信息”的姓名、证件号码等相关信息→缴费成功。

方式二:微信小程序“粤税通”缴费
打开“粤税通”小程序→(选择“梅州市”)→登录验证→“城乡居民社保” →“城乡居民社保费清缴”→选择“险种”(城乡居民医疗保险)→选择“缴费类型”(“本人缴费”或“代他人缴费”)→输入“户籍信息”的姓名、证件号码等相关信息→缴费成功。


方式四:微信公众号“广东税务”缴费
关注微信公众号“广东税务”(首次使用需实名认证)→“微办税”→“线上办税”→进入“粤税通”小程序→(选择“梅州市”)→登录验证→“城乡居民社保” →“城乡居民社保费清缴”→选择“险种”(城乡居民医疗保险)→选择“缴费类型”(“本人缴费”或“代他人缴费”)→输入“户籍信息”的姓名、证件号码等相关信息→缴费成功。

自2025年起,除新生儿等特殊群体外,对非集中征缴期缴费参保人员按国家规定设置了待遇等待期,等待期内不享受居民医保待遇。请符合参保条件的广大市民相互告知,在集中缴费期内积极参保,切实维护好自身医保权益。
在集中缴费期未缴纳居民医保费的,可按规定办理补缴手续,其中2025年6月30日前办理补缴的,按当年度个人缴费标准400元缴费;2025年7月1日至2025年9月30日期间办理补缴的,按当年度居民医保全额筹资标准1070元(个人缴费+财政补助)缴费。
新生儿不受户籍和居住地限制,可凭出生证落地参保。
扩大职工医保个人账户共济范围,职工医保个人账户可用于支付参保人员近亲属参加居民医保的个人缴费。
您当前所在位置:
首页 > 政府信息公开目录 > 丰顺县医疗保障局 > 工作动态
来源:梅州市医疗保障局
2024-09-18 15:53:42
点击:
粤公网安备 44142302000014号